荧光引导恶性肿瘤手术(FGS)凭借其精准化、可视化的优势,已成为领域内备受关注的新兴手段。然而,现有荧光探针基于水溶性或脂溶性荧光团设计,荧光信号极易从靶标区域扩散迁移,导致生物分子或病变的局部分布信息丢失,无法捕捉准确信息。在高水相的生命体系中,大多数荧光团在固态或聚集状态下会发生聚集诱导荧光猝灭现象(ACQ),荧光强度大幅衰减,成像效果不佳,导致肿瘤切除过度或不彻底,继续扩散,增加术后复发风险。因此,亟需开发能够实现长期原位实时成像的探针。
化学学院王雅雯教授团队成功开发了一种双氰基异佛尔酮和2-(2′-羟基苯基)-4(3H)-喹唑啉酮(HPQ)的杂化骨架构建了一种可激活的近红外固态荧光探针(SWJT-43),具有高光稳定性和低背景干扰的特性。其通过特异性响应肿瘤微环境中过表达的过氧亚硝酸盐(ONOO⁻),实现对癌细胞的高灵敏度、高选择性检测,检测限低至1.10 nM。在实验中,SWJT-43成功应用于肝癌和乳腺癌细胞的长期原位成像,并能通过实时荧光差异快速区分癌变组织与正常组织。在动物模型中,该探针实现了对小鼠原位肝癌及乳腺癌肿瘤的特异性标记,为精准手术切除提供可靠的荧光导航,显著提升了手术的准确性。
本工作以“Spray-mediated activatable near-infrared ONOO⁻ probe provides near-instant precise guidance for liver and breast cancer resections”为题发表在化学、生物传感器专业领域知名期刊《Sensors and Actuators: B. Chemical》上。其中西南交通大学2021级博士研究生张璐为第一作者,西南交通大学化学学院王雅雯教授和苏宇彬助理教授为共同通讯作者。本研究得到了国家自然科学基金(22406153)和中央高校基本科研业务费专项资金(2682024CX043)的支持。
文章链接:https://doi.org/10.1016/j.snb.2025.138464

图1. 探针的设计及传感机制

图2.(a)SWJT-43的体外测试

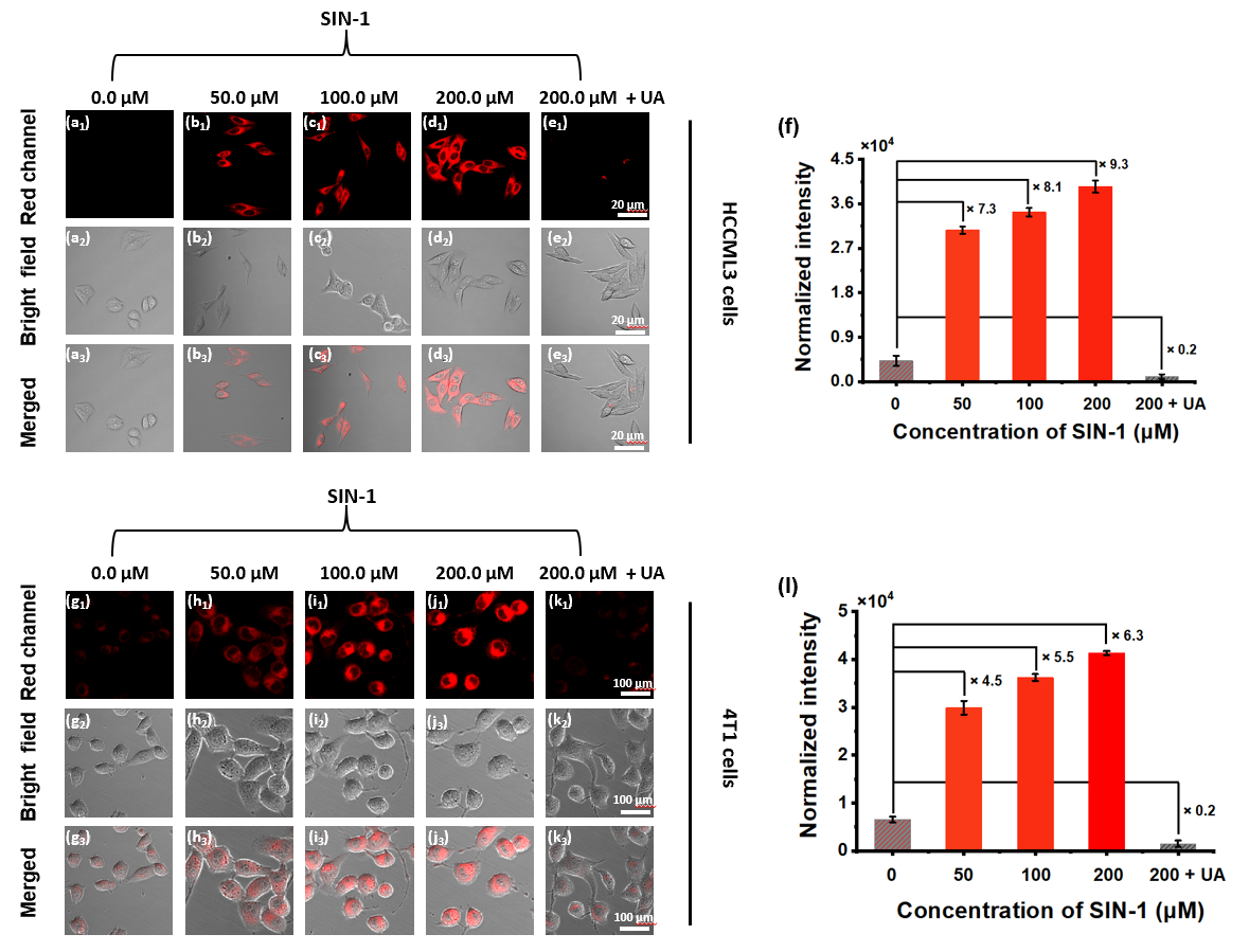
图3. SWJT-43在HCCLM3细胞及4T1细胞中的长期原位成像

图4. SWJT-43对HCCLM3细胞及4T1细胞中内外源性ONOO⁻动态监测

图5.SWJT-43引导小鼠皮下瘤及原位肝癌、乳腺癌肿瘤的切除及H&E染色分析